Field Work Practice

Implementation of Field Work Practice in the Bachelor of Information Systems

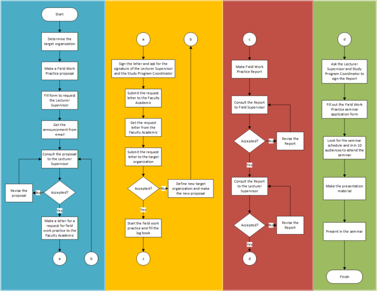
  1. Determine the target organization for Field Work Practice.
  2. Make the Field Work Practice proposal.
  3. Make a request for Field Work Practice Lecturer Supervisor by filling the Internship Advisor Application Form google form. https://s.id/PermohonanDosbingPKL
  4. Get the Lecturer Supervisor announcement through email.
  5. Consult the proposal to the Lecturer Supervisor.
  6. Revise the proposal if the Lecturer Supervisor find errors.
  7. Make a letter for a request for field work practice to the Faculty Academic Subdivision. The template of the letter available in this link: https://fst.unair.ac.id/download/.
  8.  Sign the letter and ask for the signature of the Lecturer Supervisor and the Study Program Coordinator.
  9. Submit the request letter to the Faculty Academic Subdivision.
  10. Get the request letter from the Faculty Academic Subdivision.
  11. Submit the letter with the proposal to the target organization.
  12. If the Field Work Practice request is rejected by the target organization, the student must define the new target organization and make a new proposal.
  13. If the field Work Practice request is accepted by the target organization, the student can start the field work practice and fill the log book in this link: https://s.id/LogPKL_S1SI
  14. Make the Field Work Practice Report.
  15. Consult the report to the Field Supervisor and revise the report if the Field Supervisor find errors.
  16. After Field Supervisor accept the report, the student must consult the report to the Lecturer Supervisor and revise the report if the Lecturer Supervisor find errors. The report must include the following attachments:
    a. The acceptance letter from the target organization (must include start and end dates of the Field Work  Practice.
    b. Field work practice scores from the Field Supervisor.
    c. Field Work Practice Logbook.
    d. Field Work Practice Guidance Card filled with at least four (4) activities. 
    e. List of courses applied during Field Work Practice.
    f. Some photos of activities during the Field Work Practice.
  17.  After Lecturer Supervisor accept the report, ask the Lecturer Supervisor and Study Program Coordinator to sign the Report.
  18. Fill out the Field Work Practice seminar application form in this link: https://s.id/SeminarPKL_S1SI
  19. Look for the seminar schedule and min 10 audiences to attend the seminar.
  20. Make the presentation material.
  21. Present in the seminar.