Final Project Topic Change Request Procedure

Stages of the Final Project Topic Change for The Bachelor of Information Systems

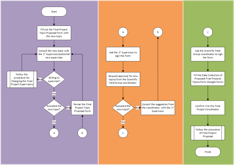
  1. ill out the Final Project Topic Proposal Form with the new topic. The form template link: https://s.id/UsulanSkripsiSIUA 
  2. Consult the new topic with the 1st Supervisor.
  3. If the final project supervisor is not willing to supervise the new topic, the student has to follow the procedure for changing the Final Project Supervisors.
  4.  If the final project supervisor is still willing to supervise the new topic but give some revisions, the student has to revise the Final Project Topic Proposal Form.
  5. Ask the 1st supervisor to sign the form if he/she already has approved the new topic.
  6. Request approval for new topics from the Scientific Field Group coordinator.
  7. If the Scientific Field Group coordinator does not want to agree to the new topic, then the student must consult with his/her supervisor again and revise the topic.
  8. Ask the Scientific Field Group coordinator to sign the form if he/she already has approved the new topic.
  9. Fill the Data Collection of Proposed Final Projects Topics Form (Google Form). Link: https://s.id/PendataanSkripsi_SIUA 
  10. After filling out the Google Form, confirm it to the Final Project Coordinator.
  11. Follow the Final Project Proposal Procedure
  12.