Thesis Proposal Seminar

Stages of the Seminar of Final Project Proposal for The Bachelor of Information Systems

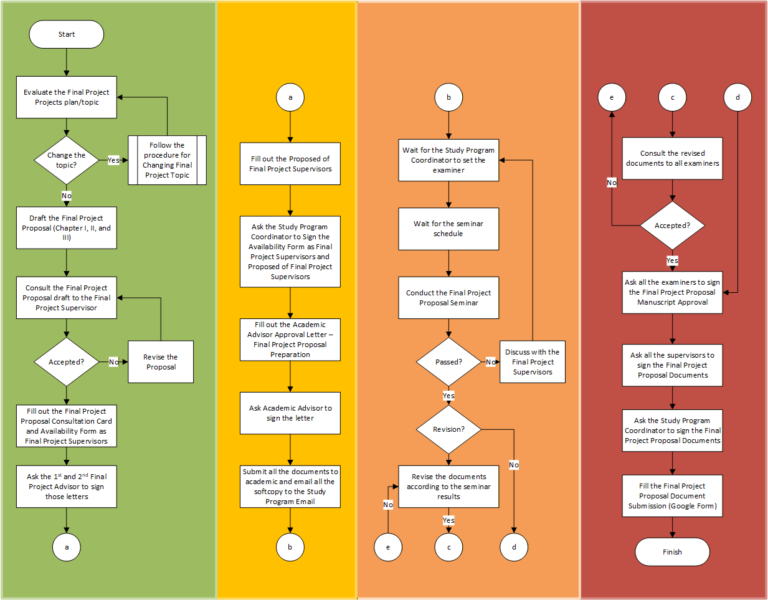
  1. Must have passed the Research Methodology course.
  2. Evaluate the Final Project Projects plan/topic which has been done during the research methodology course.
  3. If the student decides to change the topic, he/she must follow the procedure for changing the topic of the final project.
  4. Make draft of the Final Project Proposal (Chapter I, II, and III).
  5. Consult the proposal draft to both Supervisors (Supervisors I and II) at least 8 times in total.
  6. Fill out the Final Project Proposal Consultation Card and Availability Form as Final Project Supervisors.
  7. Ask the 1st and 2nd Final Project Advisor to sign the Final Project Proposal Consultation Card and Availability Form as Final Project Supervisors.
  8. Fill out the Proposed of Final Project Supervisors.
  9. Ask the Study Program Coordinator to Sign the Availability Form as Final Project Supervisors and Proposed of Final Project Supervisors.
  10. Fill out the Academic Advisor Approval Letter – Final Project Proposal Preparation.
  11. Ask Academic Advisor to sign the Academic Advisor Approval Letter – Final Project Proposal Preparation.
  12. Submit all the documents to academic. There are three stages of these steps:

    a. Send the documents via email to Study Program (sisteminformasi@fst.unair.ac.id) and cc to Study Program Coordinator email. The documents are:

      • Final project proposal manuscript in .docx format
      • Final project proposal manuscript in .pdf format
      • Final Project Proposal Consultation Card with the Final Projects Supervisors (step 6)
      • Proposed of Final Project Supervisors (step 6)
      • Availability Form as Final Project Supervisors (step 7)
      • Academic Advisor Approval Letter – Final Project Proposal Preparation (step 10)

    b. Submit the hardcopies to the Administration Office. The documents are:

      • Three (3) copies of the final project’s proposal manuscript inside blue translucent map each
      • Consultation card which is signed by the Final Project Supervisors

    c. Fill out the Final Project seminar queue book and confirm it to the administration officer.

  13. Wait for the Study Program Coordinator to set the examiner and the seminar schedule.
  14. Conduct the Final Project Proposal Seminar.
  15. If the students do not pass the proposal seminar, he/she must discuss with the Final Project supervisors, whether continue with the same topic or change the topic.
  16. If the students pass the proposal seminar and have revisions, he/she must revise the documents according to seminar result and consult it to the examiners.
  17. Ask all the examiners to sign the Final Project Proposal Manuscript Approval.